首页
学校简介
培训项目
学校动态
建设要闻
联系我们
首页
学校简介
培训项目
学校动态
建设要闻
联系我们
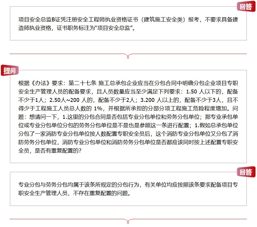
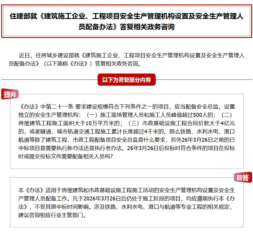
转发“住房城乡建设部就《建筑施工企业、工程项目安全生产管理机构设置及安全生产管理人员配备办法》答复相关政务咨询”
作者: 筑匠学校
发布于: 2026-01-29 09:37